Zum Hauptinhalt springen Zur Suche springen Zur Hauptnavigation springen
schneller Versand
Telefonische Beratung
Rufen Sie gerne an
Rechnungszahlung für Firmen/Behörden
Telefon: +49 (0)7362 - 919093

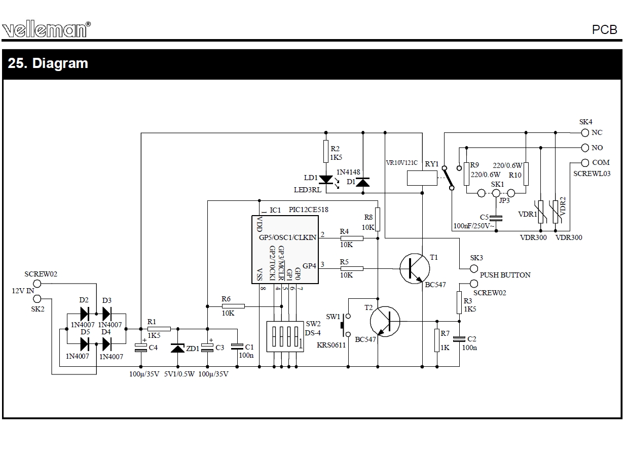
Timer 12V Zeitrelais 14-Funktionen 2sek-288h Timer Bausatz

Produktinformationen "Timer 12V Zeitrelais 14-Funktionen 2sek-288h Timer Bausatz"

Multifunktionales Zeitrelais bzw. Relaismodul ( Bausatz zum löten ) 

Beschreibung:

  • 14 verschiedene Funktionen : Timer, schalten, blitzen, blinken, Intervall, willkürlich schalten, ...
  • Zwei vorprogrammierte Verzögerungszeiten
  • Lernmodus für Verzögerungen von 2 Sekunden bis zu 12 Tagen. 
  • Tastersteuerung ( Taster Eingang über Klemmen ) 
  • EEPROM zur Aufbewahrung von Verzögerungszeiten während Stromausfalls
  • Entstörfilter für Relaiskontakte.
  • Potentialfreier Relaiskontakt = 1x Wechsler ( NO / NC ) 
  • Eignet sich zur Steuerung von Lüftern, Glühlampen, Halogenlampen, Fluoreszenzlampen, Ventilatoren, Ventilen, Buzzern,…
  • Zeitgeber mit 14 unterschiedlichen Schaltprogrammen.
  • Schaltzeiten von 2 Sekunden bis 288h = max. 12Tage
  • Zeiten bleiben durch ein EEPROM gespeichert
  • Leuchtdiode als Einschaltkontrolle

Einsatzgebiete: 

  • z.B. als: Start/Stopp Timer, Momentkontakt, Einschaltverzögerung,
  • Timer mit Neustartsicherung, Ausschaltverzögerung,
  • Lüftersteuerung, Zeitrelais mit Steuereingang,
  • Intervalltimer, Blinkautomat, Treppenhausautomat,
  • Willkürlich ein-aus mit Lernfunktion uvm.
  • Universeller Zeitgeber mit Relaisausgang und
  • 14 unterschiedlichen Schaltprogrammen (wählbar über DIP-Schalter)
  • Timer, schalten, blitzen, Intervall, willkürlich schalten, ...

Technische Daten:

  • Eingang: Taster mit parallel liegendem Schaltkontakt
  • Ausgang: Potentialfreier Relaiskontakt
  • Laststrom: max. 2,5A (ca. 500W am Netz)
  • Spannungsversorgung: 9-12VAC oder 12VDC
  • Abmessungen: 87x39x26mm

Achtung: Bei diesem Produkt handelt es sich um einen Elektronik-Bausatz welcher noch zusammengebaut werden muss. Hierfür sind Lötkenntnisse erforderlich! Es sind alle benötigten Platinenbauteilevorhanden sowie ein Bau-/Bestückungsplan. Der untere abgebildete Schaltplan kann Zubehörartikel zeigen, welche nicht mitgeliefert werden. Die originale 1. Abbildung zeigt den fertig zusammengebauten Bausatz mit seinen ganzen mitgeliefertenBauteilen.

Hinweis:

Produktfotos in unserem Shop zeigen nicht zwingend den Lieferumfang. Wir liefern die Ware mit dem vom Lieferanten beschriebenen Zubehör. Artikeldetails entnehmen sie bitte den jeweiligen Artikelbeschreibungen.

Zusätzliche Information zur Zeiteinstellung 

LERNFUNKTION: 

Die Lernfunktion ermöglicht die Festlegung von zwei Zeitverzögerungen zwischen 2s und 12 Tagen. 

Diese Verzögerungen werden delay-1 und delay-2 genannt. Bei Verlassen wird delay-1 auf 3 Minuten eingestellt und delay-2 auf 30 Minuten. Alle Funktionen verwenden delay-1 als Zeitverzögerung, es sei denn, die Funktion verwendet beide oder keine einzige Zeitverzögerung. Sie können beide Zeiten mittels der Lernfunktion nach Belieben anpassen. 

Die neuen gelernten Zeiten werden in einem EEPROM gespeichert und bleiben bei einer Stromunterbrechung gespeichert. 

Erst wird delay-1 gespeichert: 

Drücken Sie kurz auf den Platinen-Druckknopf. Die Belastung blinkt 1 x und bleibt danach ständig eingeschaltet. Das Registrieren der verstrichenen Zeit beginnt. Warten Sie bis die gewünschte Zeit verstrichen ist. Drücken Sie wiederum kurz auf den Platinen-Druckknopf, um das Registrieren zu beenden. Die Belastung wird ausgeschaltet. Die Belastung wird 1 x blinken. Um die registrierte Zeit zu bestätigen, müssen Sie den Platinen-Druckknopf innerhalb von 5 Sekunden nach der Beendigung des Registrierens kurz eindrücken. Die Belastung wird 1 x zur Bestätigung blinken. 

Danach speichern Sie delay2: 

Drücken Sie kurz auf den Platinen-Druckknopf. Die Belastung blinkt 2 x und bleibt danach ständig eingeschaltet. Das Registrieren der verstrichenen Zeit beginnt. Warten Sie bis die gewünschte Zeit verstrichen ist. Drücken Sie wiederum kurz auf den Platinen-Druckknopf, um das Registrieren zu beenden. Die Belastung wird ausgeschaltet. Die Belastung wird 2 x blinken. Um die registrierte Zeit zu bestätigen, müssen Sie den Druckknopf innerhalb von 5 Sekunden nach der Beendigung des Registrierens kurz eindrücken. Die Belastung wird 2 x zur Bestätigung blinken. 

Tipp: Falls Sie delay-2 eine neue Zeit ‘lernen’ lassen wollen ohne dabei jedoch delay-1 anzupassen, dann halten Sie sich an die normale Vorgehensweise, aber bestätigen delay1 nach dem Registrieren nicht. Danach fahren Sie dann ganz einfach mit delay-2 fort.

0 von 0 Bewertungen

Durchschnittliche Bewertung von 0 von 5 Sternen

Bewerten Sie dieses Produkt!

Teilen Sie Ihre Erfahrungen mit anderen Kunden.


Produktgalerie überspringen

Ähnliche Artikel

Rabatt
Zeitrelais Universal mit 6 Funktionen 0,1s-20h 12V-24V-230V ACDC
Zeitrelais Universal mit 6 Funktionen 0,1s-20h 12V-24V-230V ACDC

Multifunktions-Zeitrelais 12-240V AC/DC 1W 16A Elektronische Zeitrelais mit 6 einstellbaren FunktionenZeitrelais mit Multifunktion mit 6 Ablauffunktionen bzw. 6 Zeitfunktionen wie:Einstellpostion = Funktion : ( AI )  = Ansprechverzögerung( DI )  = Einschaltwischer( SW ) = Impulsrelais (Blinker) symmetrisch, impulsbeginnend( BE )  = Rückfallverzögerung( CE )  = Ansprech-/Rückfallverzögerung( DI )  = Einschaltwischer( DE ) = Impulsumformer ( Einschaltwischer ) Funktion siehe auch weitere Bilder ! Stromversorgung AC oder DC Multispannung von 12V..24V..240V AC/DCSechs überlappende Zeitbereiche von 0,1s bis 20h einstellbarEinstell- und Bedienelemente mit Schraubendreher einstellbarfür 35mm-DIN-Schiene (EN50022) Relaisschutzart IP20Technische Daten: Kontaktart: 1x Wechsler (Potentialfrei)Kontaktmaterial: AgCdONennschaltstrom: 16A Schaltstrom, max.: 30ASchaltspannung, max.: 400V AC Schaltleistung, max.: 4000VAWiederbereitschaftsdauer: 50ms Lebensdauer elektrisch: 100x103 ZyklenBetriebstemperaturbereich: -10...+50°CAbmessungen: L: 88,8mm B:17,5mm H:60,8mm Weitere Informationen: Ausführung des elektrischen Anschlusses : Schraubanschluss  Funktion ansprechverzögert ja Funktion rückfallverzögert ja Funktion einschaltwischend ja Funktion ausschaltwischend nein Funktion Stern/Dreieck nein  Funktion Impulsformend ja Funktion blinkend mit Pause beginnend, Festzeit nein Funktion blinkend mit Impuls beginnend, Festzeit ja Funktion taktend mit Pause beginnend, variabel nein Funktion taktend mit Impuls beginnend, variabel nein Mit Stecksockel nein  Fernbedienung möglich nein Geeignet als Fernbedienung nein Aufsteckbar auf Schütz nein  Bemessungssteuerspeisespannung Us bei AC 50 Hz 12V bis 240V Bemessungssteuerspeisespannung Us bei AC 60 Hz 12V bis 240V Bemessungssteuerspeisespannung Us bei DC 12V bis 240V Spannungsart zur Betätigung AC/DC Nennstrom Kontakt  bis 16A Zeitbereich 0,1 bis 86.400 sek  Anzahl der Ausgänge, unverzögert, Öffner 0 Anzahl der Ausgänge, unverzögert, Schließer 0 Anzahl der Ausgänge, unverzögert, Wechsler 0 Anzahl der Ausgänge, verzögert, Öffner 0 Anzahl der Ausgänge, verzögert, Schließer 0 Anzahl der Ausgänge, verzögert, Wechsler 1 Ausgänge, umschaltbar verzögert/unverzögert nein Mit Halbleiterausgang nein Geeignet für Hutschienenmontage ja Geeignet für Frontmontage  nein Abmessungen: Breite 17,5 mm / Höhe 88,8 mm / Tiefe 60,8 mm

Verkaufspreis: 66,66 € Regulärer Preis: 98,00 € (31.98% gespart)
Rabatt
Zeitrelais mit 10-Funktionen 1sek-240h 12V 24V 48V 115V 230V mit 1xWechslerkontakt
Zeitrelais mit 10-Funktionen 1sek-240h 12V 24V 48V 115V 230V mit 1xWechslerkontakt

Universal Zeitrelais mit 10-Funktionen einstellbar, für universelle Anwendung aller Art mit 1x 16A- WechslerkontaktMultifunktions-Zeitrelais  Einsatz z.B. 12V 24V 48V 230V  ( DC oder AC ) auch als KFZ Relais oder Caravan Zeitrelais verwendbar da auch 12V oder 24V tauglich ! Einschaltverzögert, Rückfallverzögert mit Steuereingang Einschaltwischend mit SteuereingangAusschaltwischend mit Steuereingang Einschaltverzögert mit SteuereingangEinschaltwischend mit Steuereingang Einschaltwischend Spannungsgesteuert IntervallBlinker mit Pause beginnend ( auch einstellbar ) Zeit dann einstellbar Zustandsanzeige über 2x LEDZeitrelais mit Steuereingang / Professionelles analoges Zeitrelais zur Steuerung von z.B. Beleuchtung in Heizungs- oder Lüftersteuerung, Steuerungsbau allgemein usw. Für universelle Anwendung aller ArtTechnische Daten:Multifunktionales Zeitrelais (10-Zeitfunktionen und 8-Zeitbereiche 0,1SEkunde bis 240-Stunden )10 Arten von Zeitfunktionen über DrehreglerFunktionen über Drehsteller mit Beschriftung : E, Wu, Bp, Bi, R, Ws, Wa, Esa, B, T  E - Schaltung mit Verzug  Wu - Einschalten bei der eingestellten Zeit  Bp - Symmetrische zyklische Arbeit, die mit der Pause beginnt.  Bi - Symmetrische zyklische Arbeit, die mit dem Einschalten beginnt  R - Verspätung der Ausschaltung gesteuert über den S-Kontakt  Ws - einmalige Einschalten bei der eingestellten Zeit, die das Schließen des Steuerungskontakts S hervorruft  Wa - Einschalten bei der eingestellten Zeit, die das Öffnen des Steuerungskontakts S hervorruf  Esa - Verspätung der Einschaltung gesteuert über den S-Kontakt  B - zyklische Arbeit gesteuert über das Schließen des Steuerungskontakts S  T - Generierung des Impulses 0,5 s nach dem Ablauf der Zeit T.Insgesamt 3 Drehregler  1 = Funktion ( 1...10 )  2 = Einstellung des Zeitbereichs ( ON-OFF, 1s, 10s, 1m, 10m, 1h, 10h, 1Tag ( 24h), 10Tage ( 240h))  3 = Drehregler der feineinstelung der Zeiteinstellung ( 0,1/0,2/.....0,8/0,9/1,0)Zeitbereich einstellbar von 1-Sekunde bis 10Tage ( 240h) 3 Klemmen für Eingang ( A1 / A2 = Stromversorgung 12V...24V...230V / S = Steuereingang ) 3 Klemmen für Wechslerkontakt ( 1x Schliesser / 1x Öffner )Stromversorgung Eingang 12V - 230V AC oder DC ( auch 24V, 36V, 48V DC )Relaiskontakt Ausgang 1x Wechslerkontakt ( 1x UM )  Material der Kontakte AgSnO2  Schaltleistung bis zu 16A bis max  Nennlast max bei AC1 = 16 A / 250V AC  Nennlast max bei DC1 = 16 A / 24V DC  Nennlast max bei DC1 = 0,3 A / 250V DCEigenstromverbrauch / Nennleistungsaufnahme  bei AC = 3,5 VA 230 V AC, 50 Hz  bei DC = 1,5 W 12...240 V DCÜberspannungskategorie: IIIVerunreinigungsgrad der Isolierung: 2Gehäuseschutzklasse IP20 gem. EN60529Brennbarkeitsklasse Gehäuse: V-0 Frontpaneel: V-2 nach UL 94Prüfspannung  Eingang - Ausgang 4000V AC Isolierungstyp: Basisisolierung  Kontaktunterbrechung 1000V AC Typ der Unterbrechung: unvollständige Trennung  zwischen den Stromleisten 2000V AC 2 Wechsler Kontakte, Isolierungstyp BasisisolierungSchaltbeständigkeit 6. in der Kategorie AC1 > 0,5 x 105 8 A/16 A, 250 V ACMechanische Beständigkeit (Zyklen) > 3 x 107Dieses Relais kann auf einer 35mm Hutschiene montiert werdenAbmessungen 17,5 x 64,5 mm ( siehe weitere Bilder Zeichnung )Umgebungstemperatur ohne Kondensation und/oder Vereisung) beim Betrieb -20...+50 ºC2 LED FunktionsanzeigenGehäuse - Installationsmodul, Breite 17,5 mmDirektmontage auf einer 35 mm Schiene gem.EN60715Applikationen: in Niederspannungsanlagen gem. Norm EN61812-1Neu = nun auch mit 2x Wechslerkontakten erhältlich = Art-Nr 47-900-00362

Verkaufspreis: 38,95 € Regulärer Preis: 54,95 € (29.12% gespart)
Rabatt
Zeitrelais mit 10-Funktionen 1sek-240h 12V 24V 48V 115V 230V mit 2xWechslerkontakten
Zeitrelais mit 10-Funktionen 1sek-240h 12V 24V 48V 115V 230V mit 2xWechslerkontakten

Universal Zeitrelais mit 10-Funktionen einstellbar, für universelle Anwendung aller Art mit 2x 8A- WechslerkontaktMultifunktions-Zeitrelais  Einsatz z.B. 12V 24V 48V 230V  ( DC oder AC ) auch als KFZ Relais oder Caravan Zeitrelais verwendbar da auch 12V oder 24V tauglich ! Einschaltverzögert, Rückfallverzögert mit Steuereingang Einschaltwischend mit SteuereingangAusschaltwischend mit Steuereingang Einschaltverzögert mit SteuereingangEinschaltwischend mit Steuereingang Einschaltwischend Spannungsgesteuert IntervallBlinker mit Pause beginnend ( auch einstellbar ) Zeit dann einstellbar Zustandsanzeige über 2x LEDZeitrelais mit Steuereingang / Professionelles analoges Zeitrelais zur Steuerung von z.B. Beleuchtung in Heizungs- oder Lüftersteuerung, Steuerungsbau allgemein usw. Für universelle Anwendung aller ArtTechnische Daten:Multifunktionales Zeitrelais (10-Zeitfunktionen und 8-Zeitbereiche 0,1SEkunde bis 240-Stunden )10 Arten von Zeitfunktionen über DrehreglerFunktionen über Drehsteller mit Beschriftung : E, Wu, Bp, Bi, R, Ws, Wa, Esa, B, T  E - Schaltung mit Verzug  Wu - Einschalten bei der eingestellten Zeit  Bp - Symmetrische zyklische Arbeit, die mit der Pause beginnt.  Bi - Symmetrische zyklische Arbeit, die mit dem Einschalten beginnt  R - Verspätung der Ausschaltung gesteuert über den S-Kontakt  Ws - einmalige Einschalten bei der eingestellten Zeit, die das Schließen des Steuerungskontakts S hervorruft  Wa - Einschalten bei der eingestellten Zeit, die das Öffnen des Steuerungskontakts S hervorruf  Esa - Verspätung der Einschaltung gesteuert über den S-Kontakt  B - zyklische Arbeit gesteuert über das Schließen des Steuerungskontakts S  T - Generierung des Impulses 0,5 s nach dem Ablauf der Zeit T.Insgesamt 3 Drehregler  1 = Funktion ( 1...10 )  2 = Einstellung des Zeitbereichs ( ON-OFF, 1s, 10s, 1m, 10m, 1h, 10h, 1Tag ( 24h), 10Tage ( 240h))  3 = Drehregler der feineinstelung der Zeiteinstellung ( 0,1/0,2/.....0,8/0,9/1,0)Zeitbereich einstellbar von 1-Sekunde bis 10Tage ( 240h) 3 Klemmen für Eingang ( A1 / A2 = Stromversorgung 12V...24V...230V / S = Steuereingang ) 2x 3 Klemmen für Wechslerkontakt ( 2x Schliesser / 2x Öffner )Stromversorgung Eingang 12V - 230V AC oder DC ( auch 24V, 36V, 48V DC )Relaiskontakt Ausgang 2x Wechslerkontakt ( 1x UM )  Material der Kontakte AgSnO2  Schaltleistung bis zu  8A bis max  Nennlast max bei AC1 =  8 A / 250V AC  Nennlast max bei DC1 =  8 A / 24V DC  Nennlast max bei DC1 = 0,3 A / 250V DCEigenstromverbrauch / Nennleistungsaufnahme  bei AC = 3,5 VA 230 V AC, 50 Hz  bei DC = 1,5 W 12...240 V DCÜberspannungskategorie: IIIVerunreinigungsgrad der Isolierung: 2Gehäuseschutzklasse IP20 gem. EN60529Brennbarkeitsklasse Gehäuse: V-0 Frontpaneel: V-2 nach UL 94Prüfspannung  Eingang - Ausgang 4000V AC Isolierungstyp: Basisisolierung  Kontaktunterbrechung 1000V AC Typ der Unterbrechung: unvollständige Trennung  zwischen den Stromleisten 2000V AC 2 Wechsler Kontakte, Isolierungstyp BasisisolierungSchaltbeständigkeit 6. in der Kategorie AC1 > 0,5 x 105 8 A/16 A, 250 V ACMechanische Beständigkeit (Zyklen) > 3 x 107Dieses Relais kann auf einer 35mm Hutschiene montiert werdenAbmessungen 17,5 x 64,5 mm ( siehe weitere Bilder Zeichnung )Umgebungstemperatur ohne Kondensation und/oder Vereisung) beim Betrieb -20...+50 ºC2 LED FunktionsanzeigenGehäuse - Installationsmodul, Breite 17,5 mmDirektmontage auf einer 35 mm Schiene gem.EN60715Applikationen: in Niederspannungsanlagen gem. Norm EN61812-1Neu = nun auch mit 1x Wechslerkontakten erhältlich = Art-Nr 47-900-00360

Verkaufspreis: 44,95 € Regulärer Preis: 59,95 € (25.02% gespart)
Timer 12V Zeitrelais 1sek-10min oder 3sek-40min Präzisions-Timer Bausatz
Timer 12V Zeitrelais 1sek-10min oder 3sek-40min Präzisions-Timer Bausatz

Timer Bausatz 12V Präzisions-Timer Kurzzeit Zeitschalter  Einstellbarer Zeitschalter für Schaltabläufe von ca. 1-Sek. bis ca. 40-Minuten + Das Gerät schaltet nach Tastendruck ein und nach Ablauf der eingestellten Zeit wieder aus. Mit dem Resettaster kann der Zeitablauf jederzeit unterbrochen werden.  Technische Daten: Bausatz zum selber löten Einstellbare Zeit ca. 1 Sek. bis 10 Min. oder ca. 3 Sek. bis 40 Min ( je nach eingesetztem Elko  siehe Plan weitere Bilder )  Zeiteinstellung über einen Einstellregler = Poti  Start durch Taster auf Platine oder externer Taster ( siehe Plan weitere Bilder )  2x Staus LED  Betriebsspannung 12Volt DC ( Range 9-15VDC ) Stromaufnahme < 50mA Schaltkontakt des Relais = 1 x Ein = Schliesserkontakt Schaltleistung max. max 3A ( potentialfreier Kontakt ) Platinengröße ca. 56 x 45mm  Optional erhältlich fals benötigt :  Art-Nr 52-625-00046 = Kunststoffgehäuse  Art-Nr 93-815-05010 = 220V Netzteil 12VDC 1A Achtung: Bei diesem Produkt handelt es sich um einen Elektronik-Bausatz welcher noch zusammengebaut werden muss. Hierfür sind Lötkenntnisse erforderlich! Es sind alle benötigten Platinenbauteile vorhanden sowie ein Bau-/Bestückungsplan. Der untere abgebildete Schaltplan kann Zubehörartikel zeigen, welche nicht mitgeliefert werden. Die originale 1. Abbildung zeigt den fertig zusammengebauten Bausatz mit seinen ganzen mitgelieferten Bauteilen. Hinweis: Produktfotos in unserem Shop zeigen nicht zwingend den Lieferumfang. Wir liefern die Ware mit dem vom Lieferanten beschriebenen Zubehör. Artikeldetails entnehmen sie bitte den jeweiligen Artikelbeschreibungen.

Regulärer Preis: 9,85 €
12V Zeitrelais Timermodul 1sek-34Std mit Steuereingängen Tastereingang
12V Zeitrelais Timermodul 1sek-34Std mit Steuereingängen Tastereingang

12V Zeitrelais Fertigmodul für allgemeine Zeitsteuerungsaufgaben Timermodul Intervall 12V Zeitrelais Digitaler Timer 1sek-34Std mit Autostartfunktion ( siehe weitere Bilder )  Intervall Timermodul Zeitschalter mit einstellbaren Zeiten zwischen 1 Sekunde und 2047 Sekunden ( 34min ) oder 1 Minute und 2047 Minuten ( = 34Std.). Nach Tastendruck schaltet der Timer ein und nach der eingestellten Zeit wieder aus. Über eine zweite Taste kann der Zeitablauf jederzeit gestoppt werden. Es können externe Tastschalter angeschlossen werden (liegen nicht bei). Der Timer lässt sich auch durch externe Steuerimpulse (3 - 24 V/DC) starten oder automatisch nach dem Einschalten mit Anschluß eines Elkos (22 µF 50V siehe weitere Bilder ) Technische Daten Betriebsspannung 12V DC +/-5% ( 11,4...12,6V ) Stromaufnahme Aus-Zustand: < 6 mA, Ein-Zustand: < 50 mA Relais Schaltkontakt 1 x EIN, max. 24 V max. 10 A AC oder DC Anschluss über Klemmleiste für zusätzlichen Ein-Taster, Aus-Taster, Schaltkontakt, 12V Betriebsspannungsanschluss Anzeige je 1 LED für „Betrieb“ und „Einschaltung“ Einstellbare Einschaltzeiten und Funktion siehe auch weitere Bilder !  1 Sekunde bis 2047 Sekunden in 1 Sekunden Schritten oder 1 Minute bis 2047 Minuten in 1 Minute Schritten Genauigkeit der eingestellten Zeiten ca. +/- 10% Nach dem Starten der Zeit kann die Einschaltung jederzeit durch Drücken der „Aus“ Taste abgebrochen werden Autostart Wenn an die Klemmen für den Start-Taster ein Kondensator 22uF >50 V angeschlossen wird, dann startet der Timer automatisch, wenn die Betriebsspannung eingeschaltet wird Maße ca. 120 x 70 x 30 mm (ohne Befestigungsfüße) Dieser Schaltkontakt kann maximal 24V und 10 A schalten. Auf dem Relais steht zwar 250V/AC Schaltleistung. Das kann das Relais auch leisten, aber das ganze Modul entspricht nicht den Sicherheitsvorschriften für den Betrieb an 230V. Daher geben wir nur 24 V an.Wenn der Timer von einer sachkundigen Person unter Beachtung der aktuellen Vorschriften eingebaut wird, dann können Sie auch 230V schalten (z.B. Einbau in ein brandgeschützten Gehäuse, Verwendung von Zugentlastungen, vorgeschaltete Sicherungen, Berührungs- schutz usw.

Regulärer Preis: 39,80 €
Rabatt
Tipp
12V Zeitschaltuhr Einbauuhr Hutschiene bis 3500W Zeitrelais
12V Zeitschaltuhr Einbauuhr Hutschiene bis 3500W Zeitrelais

12V Zeitschaltuhr 12Volt Version Digitale Präzision im KFZ, Caravan, Schaltschrank, Gartenhaus, Fischerhütte, Jagdhaus usw.  Zeitgenaues automatisches schalten jedes beliebigen elektronischen Verbrauchers Beispiele:  Lampen, Pumpen, Ventilatoren automatische Nachtbeleuchtung usw. Integriertes LCD-Display manueller, oder vollautomatischer Betrieb 16 Verschiedene, individuelle Zeitfenster programmierbar Jedes Zeitfenster hat einen Einschaltzeitpunkt und einen Ausschaltzeitpunkt ( on / off ). Tagesprogramm + Wochenprogramm + frei wählbare (und programmierbare) Einzeltage (oder Blockbildung: Mo-Fr, Sa-So, usw.) kleinste Schaltzeit: 1 Minute auswechselbare Batterie ( Gangreserve bei Stromausfall )  schaltbar auch manuel per Taste Durch Drücken der „AUTO/MANU“ Taste können Sie ihre Verbraucher auch manuell einschalten ( ON ), ausschalten ( OFF ), oder automatisch durch die Zeiteinstellungen regeln lassen ( AUTO ). Hutschienenbefestigung oder Schraubbefestigung möglich ( siehe auch weitere Bilder )  Technische Daten Spannungsversorgung: 12V ( 11-16V ) DC Gleichspannung  Schaltkontakt: 1x Schliesser ( Ein-Aus = siehe auch weitere Bilder ) Kontakt-Belastbarkeit des integrierten Relais bis 25A bis 3500W Relaiskontakt geeignet für 12V 24V 36V 48V DC oder auch 230V AC Montage auf Hutschiene 35mm Standard DIN-Schiene oder auch nur AP-Schraubbefestigung möglich Zeitschaltung: 1 Minute bis 168 Stunden Kabeleinlaß 4x5mm für Kabellage 0,75...8qmm  Eigenverbrauch < 5W Betriebstemperatur: -10°C bis 50°C Zeitungenauigkeit: +/- 2 Sekunden pro Tag (bei etwa 25°C) Relative Luftfeuchtigkeit: 95% Maße: 120 x 72 x 50 mm Gewicht: 210 g Batterie für Gangreserve ( Stromausfall ) integriert und austauschbar ( 1x AA Mignon )  Diese Niederspannung-Zeitschaltuhr gibt es in zwei Ausführungen :  Bst Nr 99-100-00180 = 12Volt Zeitschaltuhr Bst Nr 99-100-00190 = 24Volt Zeitschaltuhr Optionales Zubehör hierzu erhältlich ..... z.b. für ihre Stromverteilung ... und je nach Querschnitt der verwendeten Kabellage z.B.  Art-Nr 31-843-00010 = Sicherungshalter für AGU Fuse 1-fach für Kabel bis 25qmm  Art-Nr 31-842-00430 = 30A AGU Sicherung  Art-Nr 39-400-00071 = Verteilerblock  5-fach für Kabel bis 20qmm 4x10qmm - vergoldet - Art-Nr 39-400-00025 = Verteilerblock  6-fach für Kabel bis 20qmm 4x10qmm - vergoldet - Alternativ  Art-Nr 31-843-00170 = Sicherungshalter für ATC Flachstecksicherungen Anreih-Halter KFZ 5-fach     

Verkaufspreis: 39,95 € Regulärer Preis: 49,99 € (20.08% gespart)
Timermodul 12V Zeitrelais 2sek-23min Timer
Timermodul 12V Zeitrelais 2sek-23min Timer

Timer, Zeitsteuerung bzw. Zeitschalter ca. 2 Sek. bis 23 Min. Schaltet mit dem eingebauten Relaiskontakt 1 x EIN (max. 3 A) andere Geräte nach Tastendruck ein und nach der eingestellten Zeit automatisch wieder aus. Mit einem Tastendruck auf den zweiten Taster kann der Zeitablauf jederzeit gestoppt werden. Zum Betrieb sind noch 2 Tastschalter erforderlich. Technische Daten: Betriebsspannung: 12 - 15V (DC) Stromaufnahme: ca. 20 mA / 80 mA (Relais Aus / Ein) Einstellbare Zeit: ca. 2 Sek. .... 23 Min (± 30 %) Anschluss über Flachstecker am Modul Anzeigen 2 = (1 x LED Betriebsspannung, 1 x LED Relais "EIN") Relaiskontakt: 1x EIN max. 3 A max. 25V Der eingebaute Relaiskontakt kann auch bis 230 V/AC schalten, jedoch müssen dann die Sicherheitsbestimmungen beachtet werden wie Berührungsschutz usw. Abmessungen  ca. 87 x 60 x 33mm (mit Befestigungsboden) Passendes Zubehör wie Taster usw. siehe Zubehör-Register

Regulärer Preis: 13,80 €